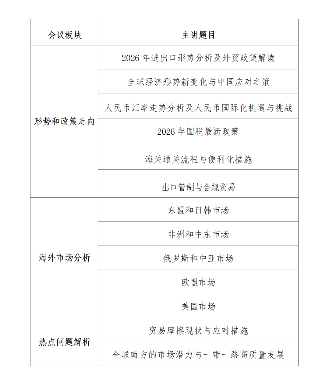
外贸政策前瞻 + 全球市场机遇解析,“商务部外贸发展事务局进出口政策及海外市场说明会”征集报名
上一篇:北京国际经贸标准化促进会宇文秘书长受邀参加阿勒泰羊区域公用品牌发布会暨产品推介会
下一篇:没有了


